根據中國移動機器人(AGV/AMR)產業聯盟數據,新戰略移動機器人產業研究所統計,在避障類激光雷達方面,國內廠商的市場占有率已達80%,基本已經實現國產化。

2021中國工業應用移動機器人市場激光雷達應用比例(避障類)
本文將從技術特點及市場格局等多方面來解讀國產激光避障雷達發展及應用情況。
AGV/AMR避障激光雷達應用現狀
一般而言,傳統的磁導AGV普遍搭載2個激光雷達來實現避障。叉車AGV由于對安全性要求更高,一般搭載3個避障雷達,前面兩個,后面一個。最新一代的自主導航AMR,基本上也都是搭載1-2個激光雷達,成對角布置,用于導航避障。
而綜合AGV/AMR的應用特性,本體廠商在選擇避障激光雷達主要考量因素有以下幾方面:
1、精度。在不同場景下的精度表現,包括對不同材質、不同形狀物體識別;
2、易用性。上位機的易用性,能根據實際需求方便、合理的規劃防護區域,同時雷達是否設置靈活,操作便捷;
3、穩定性。長期運行穩定可靠,無誤觸發,反應及時,保護可靠;
4、環境適應性。在不同環境中,對振動、陽光、粉塵的抗干擾效果;
5、性價比。在滿足以上性能要求前提下,價格是很重要的因素,追求高性價比的最適合的產品。
激光雷達按照測距方式、掃描線束的差異有不同的分類方式,綜合AGV/AMR的各項需求,目前市場上應用的激光避障雷達以什么類型為主?
TOF &三角法
激光雷達按照測距原理分,主要有兩種:三角測距,飛行時間(Time of Flight,ToF)測距。其中飛行時間測距又分為直接飛行時間測距(direct Time of Flight, dToF)和間接飛行時間測距(indirect Time of Flight, iToF)。
三角法原理是通過激光器發射激光,在照射到物體后,反射光由線性CCD接收,由于激光器和探測器間隔了一段距離,所以依照光學路徑,不同距離的物體將會成像在CCD上不同的位置。按照三角公式進行計算,就能推導出被測物體的距離。
TOF的原理是由激光器發射一個激光脈沖,并由計時器記錄下出射的時間,回返光經接收器接收,并由計時器記錄下回返的時間。兩個時間相減即得到了光的“飛行時間”,而光速是一定的,因此在已知速度和時間后很容易就可以計算出距離。
相對于三角測距法而言,ToF通過測量光脈沖的飛行時間來計算目標距離,而計時的精度不會因距離變遠而發生改變,這樣在整個量程內,ToF測距的距離分辨率都不會有實質性的變化。同時,ToF測距處理的都是高速脈沖信號,由此而來的好處是整個測量過程耗時極短,可以很輕松地做到非常高的測量頻率。總體來看,精度高,反應速度快是TOF型激光雷達的主要優勢,這種特性比較符合工業場景AGV/AMR小車的避障需求,所以當前工業領域,AGV/AMR避障激光雷達一般以TOF型為主,當然,TOF型雷達的價格會更高一點。
單線&多線
激光雷達按線數分類可分為單線激光雷達和多線激光雷達,單線激光雷達是指激光源發出的線束是單線的雷達,獲取的是2D平面掃描圖。多線激光雷達是指同時發射及接收多束激光的激光旋轉測距雷達,市場上目前主要有4線、8線、16 線、32 線、 64 線和128線之分,多線激光雷達可以識別物體的高度信息并獲取周圍環境的3D掃描圖。
目前來說,工業AGV/AMR避障多以單線激光雷達為主,相比多線激光雷達,單線激光雷達在角頻率及靈敏度上反應更快捷,在測試周圍障礙物的距離和精度上十分精準。但單線雷達只能平面式掃描,不能測量物體高度,并沒有3D建模的功能,相比之下,3D激光雷達可以掃描立體空間,輸出三維點云密集,為AGV/AMR實時定位導航避障提供更豐富的信息支持,最大程度探測車身周圍障礙物及地面地形變化。另一方面,3D激光雷達具有對低反射率物體探測能力強、抗環境光干擾能力強、雨霧雪塵穿透能力強等優勢,可以通用于室內與室外復雜場景。
伴隨著AGV應用的不斷深入,3D多線激光雷達的應用會是未來的趨勢,但目前而言,單線仍舊是應用主流,因為就目前AGV/AMR應用的大部分場景而言,單線激光雷達已經足以滿足其避障需求。
機械式&固態
根據雷達內部有無機械旋轉部件來分,激光雷達主要可分為三種類型:機械式、固態及混合固態。
機械式激光雷達是指通過電機帶動光機結構整體旋轉的機械式方案,激光脈沖發射器、接收器等元器件都會隨著掃描模塊進行 360°旋轉,從而生成一個立體點云,實現對環境的感知掃描。
相比機械式激光雷達,固態激光雷達僅面向一個方向一定角度進行掃描,覆蓋范圍有所限制。但取消了復雜高頻轉動的機械結構,耐久性得到了巨大的提升,體積也可以大幅縮小。而混合固態雷達不需要通過機械結構來旋轉激光發射器和接收器來進行360度掃描,體積比較小,成本也比較低,但是內部又有部分小型的機械運動部件。
在工業AGV/AMR領域,目前仍舊以機械式激光雷達應用為主,一方面,機械式雷達應用較為成熟,性能穩定,同時掃描角度廣闊,比較符合AGV/AMR的需求。當然,也逐漸有企業推出固態式或混合固態式的雷達面向這一領域應用,但尚處于早期階段。同時,從技術整體的發展角度來看,固態及混合固態還尚未十分成熟。
綜合來看,目前工業AGV/AMR領域,以TOF型、單線、機械式的激光雷達應用為主,但不論是本體廠商還是激光雷達廠商,可以看出,大家都在不斷探索更高性能更低成本的激光避障方案。
市場格局——國產避障激光雷達的崛起
早期國內AGV/AMR行業,無論是避障型還是導航型雷達都以外資品牌應用為主,但從2015年左右開始,伴隨著整個國內AGV產業的發展,國產激光雷達也迎來了發展機遇期,出現了一批代表企業,尤其是在避障型雷達方面,在這些激光雷達廠商的努力下,已經基本實現了國產化,取得了重大的突破。

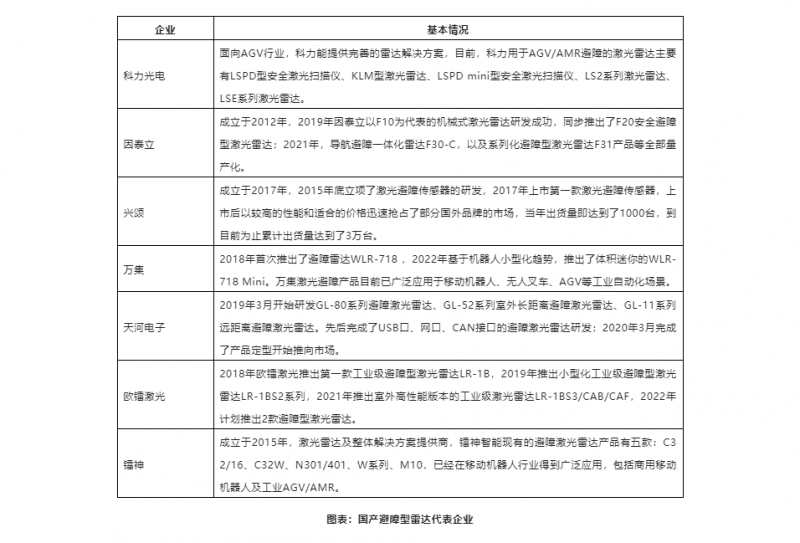
? 科力光電
山東科力光電技術有限公司前身是山東省科學院激光研究所光電研究室,于 1997 年注冊公司。科力光電擁有核心高精度脈沖TOF(飛行時間)激光測距技術,實現了國內激光雷達零的突破。目前,科力用于AGV/AMR避障的激光雷達主要有以下幾款:

LSPD型安全激光掃描儀:最大掃描半徑15 米、角度190°;響應速度快,1 秒可測量25000 次,默認響應時間80ms;檢測精度高,角度分辨率0.36°,保護區域內可靠探測直徑7cm 的物體;專業EMC 設計和嚴苛測試,確保產品在復雜惡劣的電磁環境下穩定可靠工作。
KLM型激光雷達:遠距離小尺寸物體的精準識別;掃描角度276°和360°可選;無盲區設計;多回波脈沖處理技術,雨霧環境下表現優異;功能安全Type3認證,內部實時動態自檢、故障導向安全;支持用戶自定義16×3組不同形狀的防區,安全輸出+測量數據輸出,同時滿足用戶安全避障和測量需求。
LSPD mini型安全激光掃描儀:小型化功能安全認證型激光雷達,外形尺寸80×80×95mm;防區包括保護區域和告警區域,保護區域半徑3米@1.8%反射率;防區可根據用戶需求配置為復雜、不規則形狀;符合IEC61496 Type 3和ISO13849 PL d安全等級要求;
LS2系列激光雷達:國產脈沖激光雷達,外形尺寸62×64×84mm,方便用戶集成;掃描速度超快,1 秒可測量30000 次,單圈掃描時間36ms ;工業級設計,穩定可靠:IP65、專用溫漂誤差消除設計、專業EMC 設計和嚴苛測試、環境光和沖擊振動等測試。
LSE系列激光雷達:一款經濟型避障雷達。基于脈沖激光測距技術,相比發出連續恒定的光源,脈沖光能量值要高出1000倍,確保測量的穩定性和可靠性。優選進口掃描電機,噪音低于30分貝,更穩定更安靜;IP65級防護設計、專用溫漂誤差消除設計、專業EMC設計、專業抗光干擾設計,適用更多復雜工業環境。
目前科力光電在二維激光雷達產品線的布局基本完成。面向AGV行業,科力已能提供完善的雷達解決方案,短距離、中距離和長距離激光雷達全覆蓋,1.8%反射率下的最遠距離突破15m。2021年全年科力避障雷達出貨12000臺,預計2022年超過30000臺。
? 因泰立
北京因泰立科技有限公司成立于2012年,核心技術團隊帶頭人來自北京理工大學和清華大學,攻克了激光雷達的一系列技術難題,涉及微電子、光學、機械、自動控制等多學科,研發人員占公司總人數40%以上。

2019年因泰立以F10為代表的機械式激光雷達研發成功,測距精度達到cm級,測距能力涵蓋近距、中距、遠距,同步推出了F20安全避障型激光雷達;以E11為代表的半固態激光雷達,創造性的將MEMS微鏡技術應用于激光雷達產品,降低了產品的體積、成本和制造難度。
2020年因泰立研發了超遠距高頻激光雷達F13,滿足各種高速導航檢測場景的使用;3D深度成像激光雷達研發成功,采用FLASH技術,實現了三維立體效果;迷你型激光雷達F3X系列研發成功,服務于AGV行業。
2021年,產品系列更加豐富,迷你導航型激光雷達F30、導航避障一體化雷達F30-C、以及系列化避障型激光雷達F31產品等全部量產化;同年,H1x機械三維激光外輪廓掃描器推向市場。
因泰立避障型激光雷達主要特點有:270°大視場,測量精確,穩定性好;具備16個區域組,靈活設置,軟件操作便捷;抗沖擊能力≥25g,適應有振動沖擊的場景作業;抗環境光能力≥80000lx,適應室外強光工作條件;精確溫控設計,工作溫度范圍-25℃~+50℃;可靠密閉設計,防護等級 IP65。
目前,因泰立系列激光雷達已經廣泛應用于自動駕駛、AGV、移動機器人等領域,累計出貨數量超過35000臺。公司在鄭州、蘇州、廣州、成都等地設有辦事處,為用戶提供及時、精細、智能化的服務。擁有超過2000平米的激光雷達產品及激光雷達應用系統生產基地,可年產機械式、MEMS、固態激光雷達5萬臺,能夠為全球用戶實現快速供貨。
? 興頌機器人
佛山市興頌機器人科技有限公司(Hinson)是一家集研發、設計、生產、銷售機器人(AGV)導航核心零部件、并提供整體運動控制方案的自主創新型高新技術企業。公司自成立以來一直以爭創成為行業領先的機器人(AGV)導航和運動控制核心零部件供應商為企業戰略發展目標。
2015年底,興頌機器人立項了激光避障傳感器的研發,從研發之初就定位于AGV及其他類型的移動機器人的應用而開發。2017年上市第一款激光避障傳感器,上市后以較高的性能和適合的價格迅速搶占了部分國外品牌的市場,當年出貨量即達到了1000臺。到目前為止累計出貨量達到了3萬臺。
興頌按照不同AGV的應用場景,以“不同場景選用不同的雷達”理念,細分了激光避障雷達的型號。


DE系列:DE系列最遠距離4米,檢測角度120度,4線檢測,同時有多種通訊方式,同時低成本方案也是低成本AGV避障的首選。
SE系列:SE系列最遠距離10米,最小角度分辨率0.1°,支持多種通訊方式,支持以太網輸出點云,可用于AGV或無人叉車的避障。
HE系列:HE系列主要功能為導航,同時也有避障功能。最遠距離30米,320度的更寬角度,可輸出0.025°分辨率的點云數據,一般用于AMR的導航與定位。
LE系列:LE系列主要應用于導航,特別是無人叉車上應用居多。
當前,興頌機器人的系列激光避障雷達大部分應用于AGV領域,有部分應用于消費級服務機器人,在行業發展及國際缺貨背景下,2021年興頌機器人所有系列激光雷達出貨到1.5萬臺,創歷史新高。
? 萬集科技
武漢萬集光電技術有限公司是北京萬集科技股份有限公司的全資子公司,致力于提供高性能、更智慧的激光雷達。萬集激光產品目前已經遠銷全球,廣泛應用于移動機器人、無人叉車、AGV等人工業自動化場景,以及各類智慧交通場景,車路協同、無人巴士、無人物流等自動駕駛場景。

2018年,萬集激光首次推出了避障雷達WLR-718 ,基于市場的需求變化持續優化,在多種復雜場景應用也得到了客戶的一致認可,是一款性能成熟穩定的避障雷達產品。2022年,萬集基于機器人小型化趨勢,推出了體積迷你的WLR-718 Mini。
萬集718系列產品性能優勢:
1、精度表現優,萬集718系列角分辨率僅為0.25度,在對拉絲不銹鋼面、貨架腿等物體的識別上效果非常好,均能達到30mm精度,在0.05m的超近距離仍能優清晰的點云效果;
2、靈活的IO防護功能,上位機調整便捷,最新版本的萬集718Mini上位機設置方便,可根據現場實際需求,自定義規劃防護區域,還支持單獨區域響應規則的自定義設置;
3、環境適應性好,對于強光、雨霧、對射干擾等情況,萬集采用多重回波技術,能夠濾除干擾回波,實現更高的測量可靠性。萬集雷達均經過振動實驗檢測,抗震性優秀;
4、受疫情影響,產品供應能力已經成為企業的核心競爭力。718Mini內部元器件實現了高度模塊化設計,通過自動化組裝設備的投入運行,從生產設計之初,保障了產品穩定性。
除產品性能優異外,萬集43000平方米的數字化工廠,投入了大量信息化應用系統與自動化生產測試設備,擁有萬級無塵車間,CNAS實驗室等,能為激光雷達的量產供應與大規模商用提供強有力的保障。目前,萬集的避障雷達產品,已經應用在各類產品,如在倉儲貨架間,狹窄的通道里無人叉車的應用,在大型車廠,人車混雜的環境下,重載AGV的應用;在工業園區的室外,無人環衛車的干擾避讓。
? 天河電子
保定市天河電子技術有限公司成立于1997年,是國家級重點專精特新“小巨人”企業。專注于智慧物聯和智能感知激光雷達系列產品的研制與應用,為智能制造和智慧物流提供專業化的解決方案。
2009年天河電子獲得國家發改委的專項資金支持開始生產激光雷達。2019年3月開始研發GL-80系列避障激光雷達、GL-52系列室外長距離避障激光雷達、GL-11系列遠距離避障激光雷達。先后完成了USB口、網口、CAN接口的避障激光雷達研發,2020年3月完成了產品定型開始上市銷售。

天河電子避障型激光雷達系列優勢:
1、可靠性高:針對AGV體積緊湊,內部走線復雜,大功率器件多,難以有效接地的特點,重點提高了靜電防護能力。達到了空氣放電1.5萬伏級別。抗振動指標高,在地面平整度不佳的工廠,帶防滑紋的金屬地面長期可靠運行,可以滿足各種角度的安裝方式;
2、高標準生產工藝:生產采用選擇性焊接方式,避免整體焊接造成器件潛在熱損傷,焊接過程氮氣保護,采用水清洗工藝,工藝成本較高,但是有利于光學系統的長期可靠性;
3、響應時間短:電機旋轉周期40ms,報警的最長響應時間小于80ms;
4、認證證書齊全:有TUV的CE證書,RoHS無鉛證書;
5、交付保障能力強:擁有50畝的專屬激光雷達產業園區,年產能可達5萬臺;公司自有全自動SMT、THT、光學凈室等焊裝調試生產線。自建了機加工生產線。保障疫情下的供貨能力;
6、可靠性測試能力強:公司有建有專業的可靠性測試實驗中心。可以充分的完成高低溫、振動、沖擊、雨淋、鹽霧、EMC實驗,確保交付產品的穩定性及可靠性。
從2020年開始正式推向市場以來,天河電子系列產品已在青島新松、林德叉車、廣汽豐田、中鋁物流、航天科工、某部研究所、蕪湖機器人產業園區、西南交大研究院某企業、PCB制造企業、3C及新能源行業等眾多行業和企業批量應用。
? 歐鐳激光
杭州歐鐳激光技術有限公司是巨星科技旗下專業激光雷達的開發商和制造商,歐鐳激光始終以客戶需求為核心,依托公司強大的自主研發設計能力和制造能力為全球專業用戶提供性能可靠、價格合理、適用性強的產品以及一站式的解決方案。
2018年歐鐳激光發布首款工業級避障型激光雷達LR-1B,開啟了國產品牌取代進口品牌的先河。

歐鐳激光在2019年先后發布了迷你型的工業級避障型LR-1BS2系列產品,該系列產品支持I/O和TCP/IP接口輸出,具有IP66的防護等級和靈活的安裝方式,該系列產品一經推出就獲得了美國機器人公司的上千臺訂單,成為國內首批出口海外的2D工業級激光雷達,產品廣泛應用于AGV/AMR廠商,大量的應用場景也促進歐鐳對行業客戶需求的深入了解,并不斷應用最新的傳感技術迭代出新,具備了為客戶提供定制化、規模化產品的快速交付能力。
2021年歐鐳推出室外高性能版本的工業級激光雷達LR-1BS3/CAB/CAF,該產品在1BS2的基礎上全面升級了產品的IP防護等級、對黑色目標的探測距離、抗強光及雨水干擾的能力;并應用到阿里小蠻驢等室外無人配送車上,累計出貨量超2000臺。
2022年公司針對避障型激光雷達高性價比和高安全性的市場及行業需求,計劃推出2款產品,進一步推動激光雷達進口品牌國產化的進程,為國產機器人產品出海提供安全保障。
歐鐳避障型激光雷達技術特點:
1、工業級標準設計,可靠性高,穩定性好
2、抗陽光干擾能力超過12萬Lux, 應對多變環境
3、接口豐富:支持I/O、UDP,TCP/IP等數據通訊方式
4、安裝靈活:支持側面出線、背面出線、底部出線等安裝
5、認證全面: FCC/EMC/CE/RoHS/REACH/FDA
目前,歐鐳工業級避障型激光雷達已與智能叉車、潛伏式AGV、巡檢機器人、重載AGV、料箱機器人、清潔機器人、無人配送車等不同類型的機器人完成裝配,并廣泛適用于倉儲搬運、物流配送、電力巡檢、安全防護、工業自動化、自動駕駛、智能交通、公共安防等行業,服務于超百家海內外客戶,年出貨量超萬臺。
? 鐳神智能
深圳市鐳神智能系統有限公司成立于2015年,是一家激光雷達及整體解決方案提供商,致力于以高端、穩定、可靠的激光雷達環境感知技術賦能產業升級,服務覆蓋自動駕駛、智慧交通、軌道交通、機器人、物流、測繪、安防、港口 和工業自動化等九大產業生態圈。
鐳神智能現有的避障激光雷達產品包括以下六款:

C32/16:以密集的32/16線束實現360°三維高速掃描,探測距離高達150m,測量精度精確至±3cm,擁有超高分辨率,反射率信息準確。
C32W:擁有360°x70°的超大視場,且集中掃描雷達下方空間,能夠高效識別近距離范圍內的低矮障礙物,大大縮減探測盲區空間。點密度高,每秒能夠產生約30萬個三維點云坐標;360°開闊視域掃描感知。
N301/401:識別范圍廣、距離長、響應快;最小角度分辨率達到0.18°,保證測量數據精確穩定;建圖更快速、精準;以太網接口,實現數據高速傳輸;通過加速沖擊的嚴苛檢測認證,抗重力加速度高達40g;先進的光學和算法系統,對強光、黑白物體、高反物體等均擁有卓越的探測性能。
M10:識別范圍廣、距離長、響應快;算法優化升級,建圖更快速、精準;抗強光干擾能力強,室內外皆適用;先進的光學和更低的信噪比和動平衡控制;對強光、高低反物體等均擁有卓越的探測性能;產品輕薄小巧,更適于嵌入整機。
W系列:TOF探測原理;專為設備防撞及智能區域檢測應用設計;可同時輸出開關量和點云數據;可根據實際使用環境在測量范圍內自由設定;可通過輸入來切換檢測區域(最大15種),檢測區域分為獨立型和關聯型領,可靠性和穩定性高。
N10:算法優化升級,建圖更快速、精準;抗強光干擾能力強,適用于各類機器人的建圖、導航及避障;先進的光學和算法系統,對強光、黑白物體、高反物體等均擁有過卓越的探測性能;產品輕薄小巧,適用于嵌入各類服務機器人機體
當前,鐳神的系列避障雷達已經在移動機器人行業得到廣泛應用,包括商用移動機器人及工業AGV/AMR。
總體來看,避障型雷達國產化的基本實現意味著整個國產激光雷達邁出了重要的一步,當前,受國際政治因素及國內外疫情影響,核心供應鏈的國產化成為必然趨勢,尋求國產替代正在成為本體廠商關注的重點,在此背景下,對于國產激光雷達廠商而言,是新一輪的發展機遇,企業應及時把握,以更高質的產品更好的服務去面向用戶,進一步提振應用端對國產激光雷達的信心。





